巡视员相当什么级别
巡视员相当什么级别,巡视员的级别是咋分的

巡视员相当什么级别,巡视员的级别是咋分的

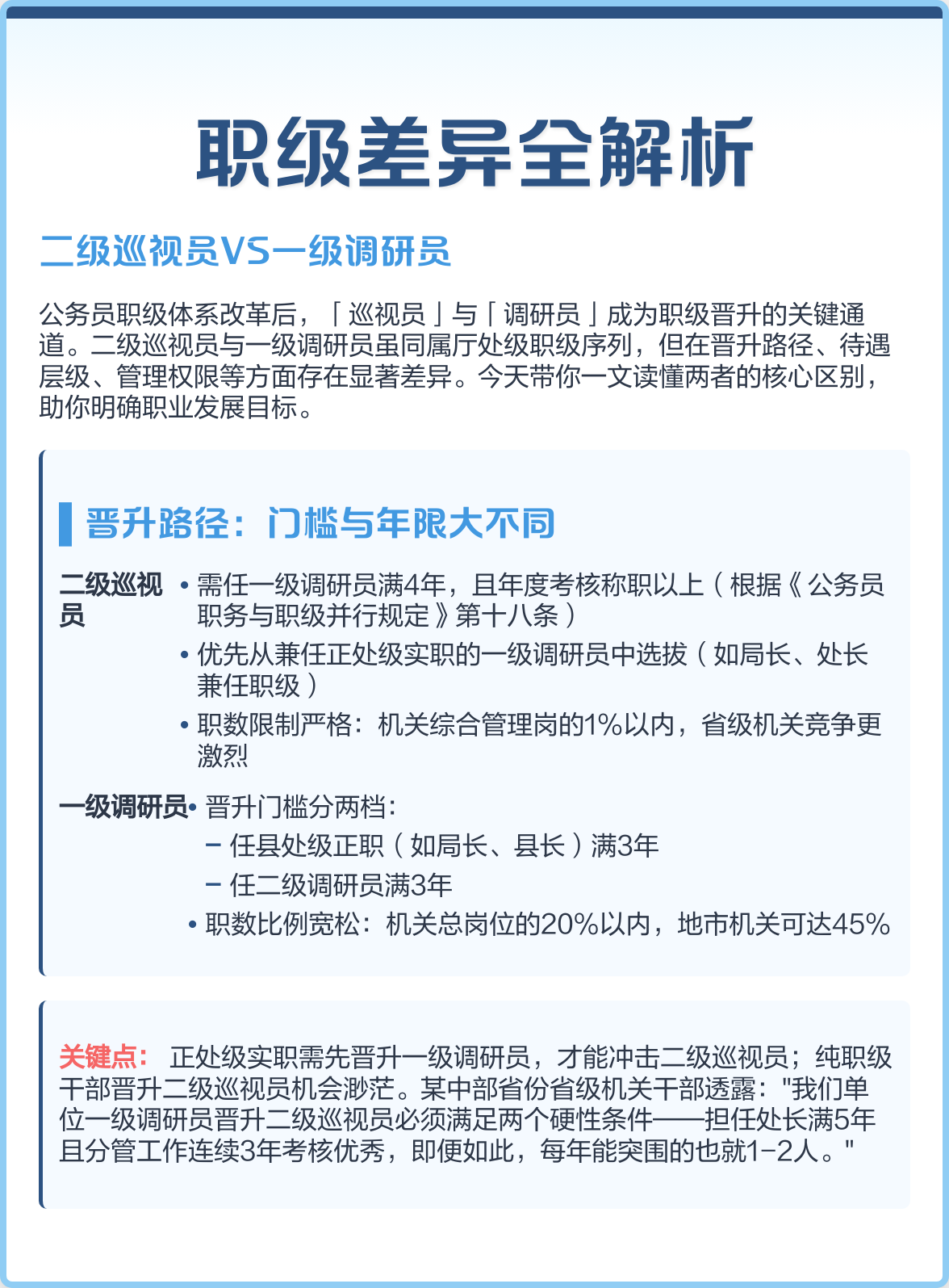
1、那么三级调研员相当于怎么级别的干部呢?下面就让小编带着大家 一级巡视员二级巡视员一级调研员二级调研员三级调研员;一级巡视员二级巡视员一级调研员二级调研员分别相当于什么级别?有什么作用?成为这些“员”之后,原来的职...

  • 1
  • 共 1 页